西安碑林博物馆重要参观提醒
一、基本介绍
西安碑林博物馆原名陕西省博物馆,创建于1944年,是在拥有939年历史的“西安碑林”基础上,结合西安孔庙古建筑群扩建而成的专题性博物馆。现为国家一级博物馆、国家AAAAA级旅游景区,收藏展示了汉代至近代的各类碑刻四千余方,被誉为“书法艺术的殿堂、石刻文献的渊薮”。1961年被国务院列为全国第一批重点文物保护单位,石刻类编号001。
二、开放时间
每日9:00-18:30,17:00停止售票。周一至周日均正常开放,无需担心闭馆问题。
三、票务信息
1.除政策性免票外,门票价格不分淡旺季,统一按全票85元/人次,半票42元/人次执行;日最大承载量20199人次。
2.西安碑林博物馆实行身份证实名预约购票。观众可以提前5天通过官方微信服务号、支付宝小程序和官方网站(www.beilin-museum.com)提前预约购票。凭身份证或购票电子二维码入馆参观。
四、核心看点
1.孔庙古建筑群。孔庙古建筑群保留了明清孔庙的基本规模和标志性建筑,宏伟的照壁、高大的牌坊、古朴的泮池、典雅的棂星门、庄严的戟门,无不反映着西安孔庙昔日的辉煌。
2.西安碑林第一至七室。西安碑林第一至七展室留存了西安碑林的历史风貌,利用庭院式古建筑展厅陈列唐开成石经,清刻孟子、图画,历代士人、名家书迹刻石,“关中本”淳化阁帖等珍贵碑刻,兼顾了碑刻文物的原址保护与活化展示。
3.石刻艺术馆。石刻艺术馆为“长安佛韵—西安碑林造像艺术展”,通过“众生祈愿”和“宝相千颜”两个专题,展出北魏至宋代石刻造像150 件,全面展现了长安模式下佛教造像的典型样式和艺术风格。
4.西安石刻艺术室。西安石刻艺术室为“石艺撷珍—西安碑林石刻艺术展”,主要陈列汉唐石刻文物,独具特色的陕北东汉画像石、栩栩如生的献陵石犀、恢弘肃穆的老君像、雕饰精美的李寿石葬具,都是古代石刻艺术的杰作。
5.北区新馆。2025年5月,西安碑林博物馆北区新馆落成开放。这座由地上一层、地下二层构成的大型清水混凝土建筑,以“星耀长安”“汉字 ·书法 ·碑林”“ 骧腾百世”“贞珉千年”“ 丝路石语”等展览,集中呈现珍品碑刻与特色馆藏。新馆既坚守文化本真、守护历史根脉,又创新展陈方式、活化文明传承,以守正创新之力,深刻彰显了西安碑林守望历史、赓续文明的重要意义。
五、特色展览
西安碑林博物馆西临展厅长期聚焦特色展览,当前正举办“南中金石志——云南历代重要碑刻暨金石艺术展”。该展览系统呈现云南从战国至近代的金石文化发展脉络,涵盖珍贵碑刻拓片与艺术珍品。展览计划持续至2026年3月,后续更新将通过官方微信公众号发布,建议关注以获取最新资讯。
六、官方讲解收费
1.西安碑林:1-8人中文讲解100元/60分钟,外语讲解200元/60分钟。
2.西安碑林北区场馆:1-8人中文讲解200元/60分钟,外语讲解400元/60分钟。
3.西安碑林+北区场馆:1-8人中文讲解260元/90分钟,外语讲解520元/90分钟。
七、交通建议
西安碑林博物馆交通指引图

1.西安碑林博物馆(三学街15号)
地铁:2号线永宁门站D2口出,步行约795米;4号线和平门站A口出,步行约1公里。
公交:文昌门站(14/23/40/208/216/221/222/402/800路),步行约188米;南门里(12/184/193/203/221/600/603路),步行约600米。
2.西安碑林博物馆(北门)(东木头市44号)
地铁:2/6号线钟楼站F口出,步行约504米。
公交:柏树林站(258/309路),步行140米;文昌门站(14/23/40/208/216/221/222/402/800路),步行约425米。
温馨提示:馆内暂未设置专属停车场,自驾观众可将车辆停放在周边停车场后步行前往。
八、便民设施
1.咨询台:位于主入口处,提供免费地图、展览导览及参观咨询,工作人员可协助规划游览路线。
2.便民服务:馆内多处设有舒适休息区,配备免费直饮水机及充电设备租赁服务,为观众提供便捷补给;同时特别关怀特殊群体需求,提供童车、轮椅、雨具等设施租借,全方位保障参观体验。
3.医务室:位于东游客中心内,配备基础医疗用品,可处理轻微擦伤等突发状况。
4.文创商店:馆内有文创商店,出售碑林主题纪念品、文房四宝等特色商品。
九、注意事项
1.请勿触摸文物,保持安静,勿在展厅内奔跑或大声喧哗。
2.馆内禁止使用闪光灯拍照,勿在展品附近饮食或丢弃垃圾。
3.在游览期间有任何疑问或者需要帮助,请致电029-87253331。
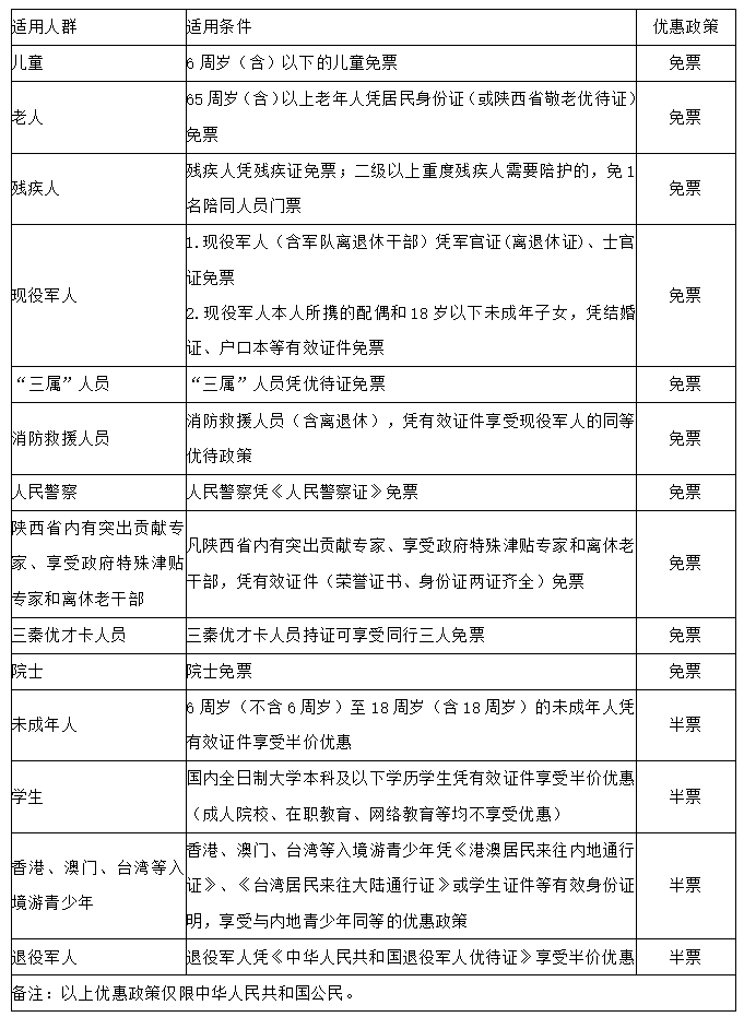
《西安碑林博物馆免票政策》

《西安碑林博物馆禁止携带物品目录》
类别 | 序号 | 名称 |
枪支等武器(含主要零部件) | 1 | 军用枪、公务用枪,如手枪、步枪、冲锋枪、机枪、防暴枪。 |
2 | 民用枪,如气枪、猎枪、射击运动枪、麻醉注射枪。 | |
3 | 其他枪支,如道具枪、发令枪、钢珠枪、境外枪支以及各类非法制造的枪支。 | |
4 | 其他能够发射弹药(包括弹丸及其他物品)并可造成人身严重伤害的装置或者可能被误认为是此类装置的物品。 | |
5 | 本类别下物品的仿真品。 | |
管制器具及具有一定杀伤力的其他器具 | 1 | 管制刀具,如专用刀具(匕首、刺刀、佩刀、三棱刮刀、猎刀、加长弹簧折叠刀等)、特殊厨用刀具(加长砍骨刀、加长西瓜刀、加长分刀、剔骨刀、屠宰刀、多用刀等)、开刃的武术与工艺礼品刀具(武术刀、剑等)和其他管制刀具(刀尖角度小于60度,刀身长度超过150毫米的各类单刃、双刃、多刃刀具以及其他刀尖角度大于60度,刀身长度超过220毫米的各类单刃、双刃、多刃刀具),以及符合上述条件的陶瓷类刀具。 |
2 | 军警械具,如警棍、警用电击器、军用或警用的匕首、手铐、拇指铐、脚镣、催泪喷射器。 | |
3 | 锐器、钝器,如菜刀、砍刀等刀具,锤、斧、锥、铲、锹、镐、螺丝刀等工具、农具,矛、剑、戟等。 | |
4 | 具有一定杀伤力的器具,如防卫器、弓、弩、射钉枪、飞镖、弹弓等。 | |
5 | 其他属于国家规定的管制器具。 | |
爆炸或者燃烧物质和装置 | 1 | 弹药,如炸弹、手榴弹、照明弹、燃烧弹、烟幕弹、信号弹、催泪弹、毒气弹、子弹(铅弹、空包弹、教练弹)。 |
2 | 爆破器材,如炸药、雷管、引信、起爆管、导火索、导爆索、爆破剂。 | |
3 | 烟火制品,如烟花爆竹、烟饼、黄烟、礼花弹、射钉弹、发令弹。 | |
4 | 其他可能危害人身安全或公共安全的爆炸或燃烧装置(物质)或者可能被误认为是此类装置的物品。 | |
5 | 本类别下物品的仿真品。 | |
危险物品 | 1 | 包装上带有易燃、易爆等危险化学品标志或提示信息的物品,如打火机、火柴,含酒精的饮品等。 |
2 | 压缩气体和液化气体,如氢气、甲烷、乙烷、丁烷、天然气、乙烯、丙烯、乙炔(溶于介质的)、一氧化碳、液化石油气、氟利昂、氧气、二氧化碳、水煤气、打火机燃料及打火机用液化气体等。 | |
3 | 自燃物品,如黄磷、白磷、硝化纤维(含胶片)、油纸及其制品等。 | |
4 | 遇湿易燃物品,如金属钾、钠、锂、碳化钙(电石)、镁铝粉等。 | |
5 | 易燃液体,如汽油、煤油、柴油、苯、乙醇(酒精)、丙酮、乙醚、油漆、稀料、松香油及含易燃溶剂制品等。 | |
6 | 易燃固体,如红磷、闪光粉、固体酒精、赛璐珞、发泡剂等。 | |
7 | 氧化剂和有机过氧化物,如高锰酸钾、氯酸钾、过氧化钠、过氧化钾、过氧化铅、过醋酸、双氧水等。 | |
8 | 毒害品,如氰化物、砒霜、剧毒农药等剧毒化学品。 | |
9 | 腐蚀性物品,如硫酸、盐酸、硝酸、氢氧化钠、氢氧化钾、汞(水银)等。 | |
10 | 放射性物品,如放射性同位素等。 | |
11 | 传染病抗原体,如乙肝病毒、炭疽杆菌、结核杆菌、艾滋病病毒等。 | |
12 | 其他可能危害人身安全或公共安全的物品,如有强烈刺激性气味的物品、不能判明性质但可能具有危害性的物品等。 | |
其他物品 | 1 | 各类文物及仿制品、字画等艺术品。 |
2 | 露营装备,如帐篷、吊床、折叠桌、折叠椅、野餐垫、营地车等。 | |
3 | 体育用品,如足球、篮球、球拍、跳绳等。 | |
4 | 宣传品,如各类危害国家安全和社会政治稳定或影响参观秩序的出版物、印刷品、音像制品、广告牌、旗帜、标语、横幅等(包含存储介质)。 | |
5 | 可能影响社会秩序或公共安全的升空类物品,如风筝、气球以及“低慢小”无人机、航拍器等。 | |
6 | 除老、幼、病、残、孕观众所携带的必要的轮椅、婴儿车以外的代步工具(代步工具仅限特定人群代步使用,禁止用于运输装载物品),如滑板车、自动平衡车、自行车、轮滑、儿童三轮车等。所有具有运输装载功能的带轮工具,例如野餐车、营地车、手拖车、带座椅的行李箱、拖挂车、折叠购物车等。 | |
7 | 商用摄影、摄像器材,如滑轨、摇臂、反光板、落地式拍摄支架等。 | |
8 | 除持工作证明的导盲犬外的其他动物。 | |
9 | 颜料、油漆等,如墨水、水彩笔、蜡笔、马克笔、印章、自喷漆等。 | |
10 | 辅助攀爬工具,如线缆、绳索、梯子、高凳等。 | |
11 | 可能危害文物安全及扰乱参观秩序的物品,如拍摄用棍棒、伸缩刀、剑、飞镖等道具,以及晾衣杆、行李箱、逗猫杆、鱼竿、渔网、乐器、音响设备等。 | |
12 | 国家法律、行政法规、规章规定的其他禁止持有、携带的物品。 |
纪念品销售



